注意:访问本站需要Cookie和JavaScript支持!请设置您的浏览器! 打开购物车 查看留言付款方式联系我们
初中电子 单片机教材一 单片机教材二
搜索上次看见的商品或文章:
商品名、介绍 文章名、内容
首页 电子入门 学单片机 免费资源 下载中心 商品列表 象棋在线 在线绘图 加盟五一 加入收藏 设为首页
 商品分类
※ 电子制作套件 ※
入门初学套件· 单片机应用套件
无线对讲话筒· 数字钟数字电路
收音功放套件· 功放套件
电话门铃电平· 万用表电源
LED节能灯套件· 遥控开关报警
竞赛实训设计· 传感器类套件
贴片练习套件· 显示屏套件
※ 电子实验套件 ※
单片机编程器· 初学实验套件
单片机产品· 实验板元件
LCD模块下载· 面包板
※ 电子工具 ※
仪器仪表· 电钻/钻头
焊接固定· 镊钳螺丝刀
工具套装· 元件盒胶袋
※ 电子电路板 ※
万能线路板· 感光敷铜板
收音功放成品· 其它成品板
单片机类光板· 印刷电路光板
※ 电子元器件 ※
电阻· 电容
电位器可调电阻· 二极管
三极管· 发光二极管
可控硅· 场效应管
电感线圈· 晶振滤波器
蜂鸣压垫片· 保险管灯泡
数码管点阵· 继电器干簧管
※ 贴片元器件 ※
贴片二极管· 贴片电阻/容
贴片三极管· 贴片常用IC
贴片40/74系· 贴片电感开关
贴片单片机·
※ 五金塑胶线材 ※
开关· IC插座
插头插座· 杜邦插接件
旋钮· 热缩管
电动机· 电子导线
连接线· 散热片
螺丝弹簧· 电池盒扣
电子制作盒·
※ 集成电路IC ※
单片机芯片· CD40系列IC
配单片机IC· 74LS系列IC
74HC系列IC· 运放耦合器
收发功放IC· 电源稳压IC
音乐动物IC· LED芯片
※ 模组传感器 ※
特色传感模块· 无线模块开关
传感测试探头· 气温湿传感器
※ 日常电子产品 ※
电源变压器· 图书管资料
功放收音机· 其它产品
喇叭· 音响炮筒
※ 特价电子 ※
新品优惠· 特价商品
库存回收· 停止供货
当前位置: 首页 >>> 【图片版】 【图文版】 【文字版

注:为了提高网速,图片可能被压缩! 图片仅供参考!
FM增强型3管无线话筒套件
商城价格:¥5.00 元  免费注册有礼送
贵宾价格:¥4.25 元  加入贵宾更优惠
单件重量:11 克(仅供参考,包装重量另计)
  货源充足 支持零售   加入收藏  我要评论
点这里将商品放入购物车 

如果您喜欢该商品,您可以放入购物车!当您选好商品后,您可以留下您的地址和电话并提交订单,本站会按顺序处理!

请您放心,提交订单并不表示必需购买。 提交订单仅仅是信息交流的一种方法,仅仅只代表了您临时的潜在需求,您完全可以决定不购买,并且不需要任何理由。

注:本站图片仅供参考!因各种原因,图片与实物不一定相符,不便之处敬请谅解!我们会尽快改良!

   增强型无线话筒,FM调频工作方式,音质好,用普通的收音机即可收听。话筒把声音信号变为电信号后,先经一级音频电压放大再送调制级,这样可以拾取更远更微弱的声音。振荡调制后的高频信号再经一级调谐功率放大才送天线发射,发射距离更远及减少手碰天线对振荡级的影响,减少谐波。按照本电路装好后,频率大概在83MHz左右,只需把线圈L的匝距拨开一点,使其振荡频率工作在88MHz—108MHz即可,就可以配合任何FM收音机接收到该高频信号,并从该高频信号还原出声音信号。另外装有外接音频插座及可调电阻调节输入音频信号的衰减量。一、性能参数:
频率范围:80MHz—103MHz   (按电路图参数,只调整线圈匝距)
工作电压:1.5V –9V                     
发射半径:大于100米   4.5V电压,普通收音机接收,无线话筒天线为50cm长的细导线,在高楼房住宅区做的实验)

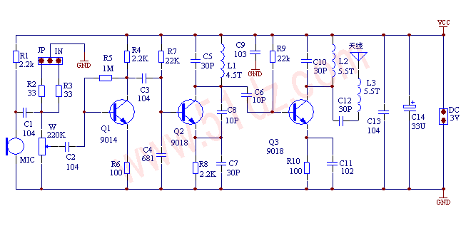
下面是原理图及工作原理:

MIC先将自然界的声音信号变成音频电信号,经C2耦合给Q的基极进行调制,当有声音信号的时候,三极管的结电容会发生变化→振荡频率发生变化,完成频率调制,即调频。再经C6耦合给高频调谐放大电路对已调制的高频信号放大,再通过C12、L3和天线TX向外发射频率随声音信号变化而变化的高频电磁波。
其中R1为话筒MIC的偏置电阻,一般在2K—5.6K选取。R4为集电极电阻。R5为基极电阻,给Q1提供偏置电流。R6为发射极电阻,起稳定Q1直流工作点的作用;Q2、R7、R8、C4、C5、L1、C8、C7组成高频振荡电路,R7给Q2基极提供偏流,C5和L1振荡回路,改变其值可以改变发射频率,C8为反馈电容,R8起稳定Q2直流工作点作用,C7隔直流通交流电容;Q3、R9、R10、L2、C10、C11组成高频功率放大电路。R9给功率管Q3提供基极电流,C10和L2放大调谐回路,和振荡回路C5和L1调谐在同一频点时获得最大输出功率,发射距离最远。
我们将发射频率设计在FM收音机波段,因此可以配合任何FM收音机接收到该高频信号,并从该高频信号还原出声音信号,从而完成各种用途。

PCB板图如下:

下面是装好的成品板如下:

批量价优.

如果大家还有什么问题,上面有站内搜索,可在本站搜索相关文章 《 自己动手制作无线话筒》有更多的说明。

此板常见用途:
1、无线话筒:用户在唱歌、讲话或表演时可630度的任意转动和移动,电线不会绊脚、扯腿。
2、无线广播:老师讲课时可现场转播;也可以播放音乐、新闻、通知等,用FM收音机接听。
3、无线叫卖器:在街上推销商品,用无线话筒叫卖有一定新颖性,比有线话筒的广告效果更好。
4、无线窃听器:具有一定隐蔽性和安全性,可在远处用收音耳机收听,不用担心现场碰面尴尬。
5、无线报警器:可实现一定距离无人值守。例如在二楼监听一楼之门锁声音,起防盗报警器作用。
6、无线电子门铃:利用无线传播门铃声音就可做成无线门铃,配对使用还可改装成无线对讲机。
7、无线电子乐器:将口琴、二胡、吉它等乐器声音用收音机接收再用放大器播出,音乐效果更好。
8、电子助听器:调节收音机或话筒音量,将声音放大后再送入耳机,可以有效改善聋人听力。
9、声控小彩灯:将大功率功放输出端的音箱改接成瓦数相当的6V、12V电灯泡,调节音量合适位置。


查看和发表评论
管理员一般会在8-48小时内回复,会删除无意义的留言以及重复留言,请保证留言标题清晰,内容明确!
1、评论不代表本站观点。 另外,即使是本站原创作品,本站也不保证内容绝对正确。
2、如果您拥有本文版权,并且不想在此处发表,请书面通知本站立即删除并且向您公开道歉!

2010年优惠大酬宾:凡在本商城免费注册并且提交订单购买商品者,本站都会例行赠送《电脑钻孔的万能线路板一》一块! 查看详情
本站协议 | 版权信息 |  关于我们 |  本站地图 |  营业执照 |  发票说明 |  付款方式 |  联系方式
深圳市宝安区西乡五壹电子商行——粤ICP备16073394号-1;地址:深圳西乡河西四坊183号;邮编:518102
E-mail:51dz$163.com($改为@);Tel:(0755)27947428
工作时间:9:30-12:00和13:30-17:30和18:30-20:30,无人接听时可以再打手机13537585389